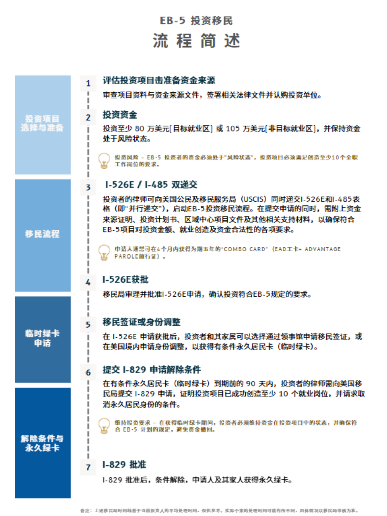
EB-5

EB-5申请流程

1.

提交I-526外籍企业家移民申请。.

2.

I-526申请通过后,可以:

提交I-485申请称为永久居民,

或提交美国移民局转换身份,称为条件性永久居民。

3.

I-485申请通过后,或以EB-5投资移民签证入境美国后,EB-5投资者以及其直属家人将被授予两年条件性永久居民身份。

EB-5的总共费用时多少?